抑郁症是一种以持续情绪低落和快感缺失为核心症状的情感障碍性疾病,内侧前额叶皮层(medial prefrontal cortex,mPFC)功能低下是其重要生物学特征[1]。mPFC中小清蛋白(parvalbumin,PV)阳性中间神经元(PV-INs)的过度激活参与慢性应激诱导的抑郁样行为[2],但其具体分子机制尚不明确。神经元周围网(perineuronal nets,PNNs)是一种网状的细胞外基质结构,调控PV-INs的兴奋性和突触可塑性,但PNNs组分在抑郁症中的作用及机制仍不清楚[3]。信号素(Semaphorin 3A,Sema3A)不仅是轴突导向因子,也是PNNs的分泌结合蛋白,临床研究提示Sema3A表达异常与抑郁相关[4]。解析慢性应激状态下mPFC中Sema3A-PNNs对PV-INs的调控机制,将为揭示抑郁症病理机制和开发靶向治疗药物提供重要科学依据。
近日,华中科技大学基础医学院陈建国/胡壮丽/王芳团队在Molecular Psychiatry上发表了题为“Semaphorin 3A-mediated perineuronal nets formation incubates depressive-like behaviors in male mice via activating parvalbumin-expressing interneurons”的文章,阐述了PNNs分泌结合蛋白Sema3A在慢性社会挫败应激诱导的抑郁样行为中的关键作用。研究发现,GABA能中间神经元分泌的Sema3A通过促进PNNs表达,减少PV-INs的抑制性突触输入,增加PV-INs兴奋性,导致慢性应激诱导的抑郁样行为发生。该研究为应激相关情绪障碍性疾病的治疗提供了潜在靶点。(拓展阅读:陈建国课题组往期研究成果,详见“逻辑神经科学”报道(点击阅读):Curr Opin Neurobiol综述︱华中科技大学陈建国评述抑郁症的表观遗传机制:病机制和治疗意义;Mol Psychiatry︱华科大陈建国/王芳团队揭示NIX介导的线粒体自噬损伤在炎症致抑郁症发生中扮演重要作用)

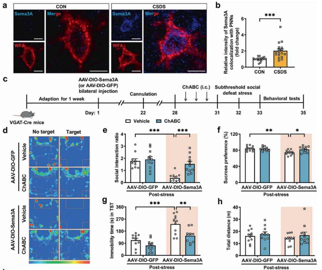
1.慢性应激上调mPFC脑区GABA能中间神经元Sema3A的表达和分泌
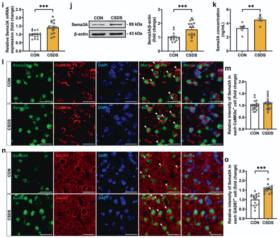
研究人员采用慢性社会挫败应激(CSDS)构建抑郁症小鼠模型,发现Sema3蛋白家族中仅Sema3A在模型组小鼠的mPFC脑区特异性上调,且分泌增加。免疫荧光结果显示,Sema3A仅与神经元标志物共定位,应激后仅在GABA能中间神经元中表达增加,表明慢性应激特异性诱导mPFC脑区GABA能中间神经元中Sema3A的表达与分泌。

图1:慢性应激诱导小鼠前额叶皮质内GABA能中间神经元Sema3A的表达和分泌增加。
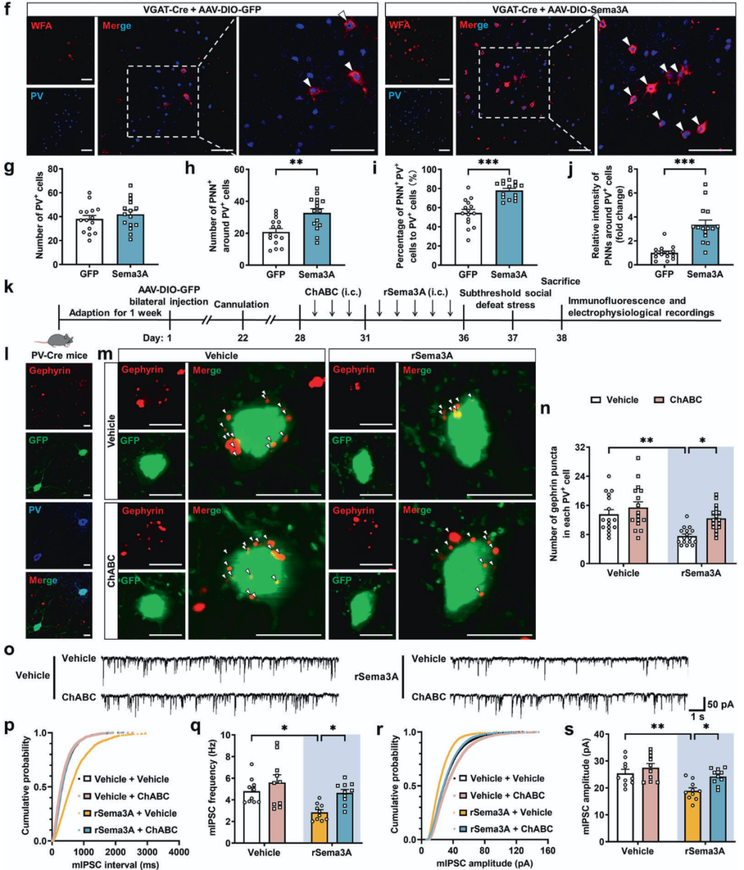
2.GABA能中间神经元分泌的Sema3A通过PNNs发挥促抑郁作用
研究人员发现,在VGAT-Cre小鼠mPFC脑区的GABA能中间神经元中特异性过表达Sema3A,或直接向mPFC脑区注射重组Sema3A蛋白均可增加小鼠对应激的易感性;敲低Sema3A则改善慢性应激诱导的抑郁样行为。荧光结果显示,Sema3A在mPFC脑区与PNNs存在共定位,CSDS增加PNNs上Sema3A的表达。使用ChABC降解PNNs后改善慢性应激诱导的小鼠抑郁样行为,缓解GABA能中间神经元过表达Sema3A诱导的小鼠应激易感性增加。以上结果表明,GABA能中间神经元分泌的Sema3A具有促抑郁作用,该作用依赖于PNNs的形成。

图2:GABA能中间神经元分泌的Sema3A促进小鼠抑郁样行为的发展。
3.Sema3A通过上调PNNs减弱PV-INs的抑制性输入并增强PV-INs兴奋性
在机制研究中发现,CSDS和GABA能神经元过表达Sema3A均不影响PV-INs总数,但增加被PNNs包裹的PV-INs比例。研究人员使用gephyrin和PSD95分别标记PV-INs的抑制性和兴奋性突触。结果显示,Sema3A重组蛋白处理后显著减少PV-INs的抑制性突触数量,而不改变兴奋性突触数量。同时,电生理记录到PV-INsmIPSCs的频率和振幅降低,这一效应可被ChABC阻断,表明Sema3A通过上调PNNs特异性减弱PV-INs的抑制性输入。进一步通过c-Fos标记和电生理记录发现,CSDS和Sema3A重组蛋白均增强PV-INs的兴奋性,使其动作电位发放频率增加,静息膜电位去极化,这一效应同样可被ChABC所阻断,表明Sema3A通过上调PNNs增强PV-INs的兴奋性。

图3:Sema3A介导的PNNs上调导致PV-INs抑制性突触输入减少。

图4:文章总结图。
文章结论与讨论,(未来)启发与展望
本研究表明,在慢性应激条件下,GABA能中间神经元表达和分泌的Sema3A增加,通过与PNNs结合促进PNNs表达,减弱PV-INs的抑制性突触输入,增强PV-INs的兴奋性,介导抑郁样行为的发生。鉴于Sema3A在调节PNNs结构和PV-INs兴奋性中的作用,Sema3A有望成为治疗与应激相关情感障碍性疾病的潜在靶点。
原文链接:https://www.nature.com/articles/s41380-025-03239-y